Dies ist eine alte Version des Dokuments!
Inhaltsverzeichnis
ATV
Amateurfunkfernsehen ist die Betriebsart bei der man (bewegte) Bilder überträgt, die auf einem Fernsehbildschim gesehen werden.
Hausberg
Im Sommer 2013 wurde berichtet, dass bei mir ein Gebäude weg gerissen werden soll, dass die Sicht zum ATV-Hausberg versperrt. ICh fieberte dem Termin entgegen, und siehe da, jetzt stärt das nächste Haus dahinter!
Empfangstechnik
Fernseher, SCART/HF-Kabel, Sat-Receiver, Sat-Kabel, Antenne
Sendetechnik
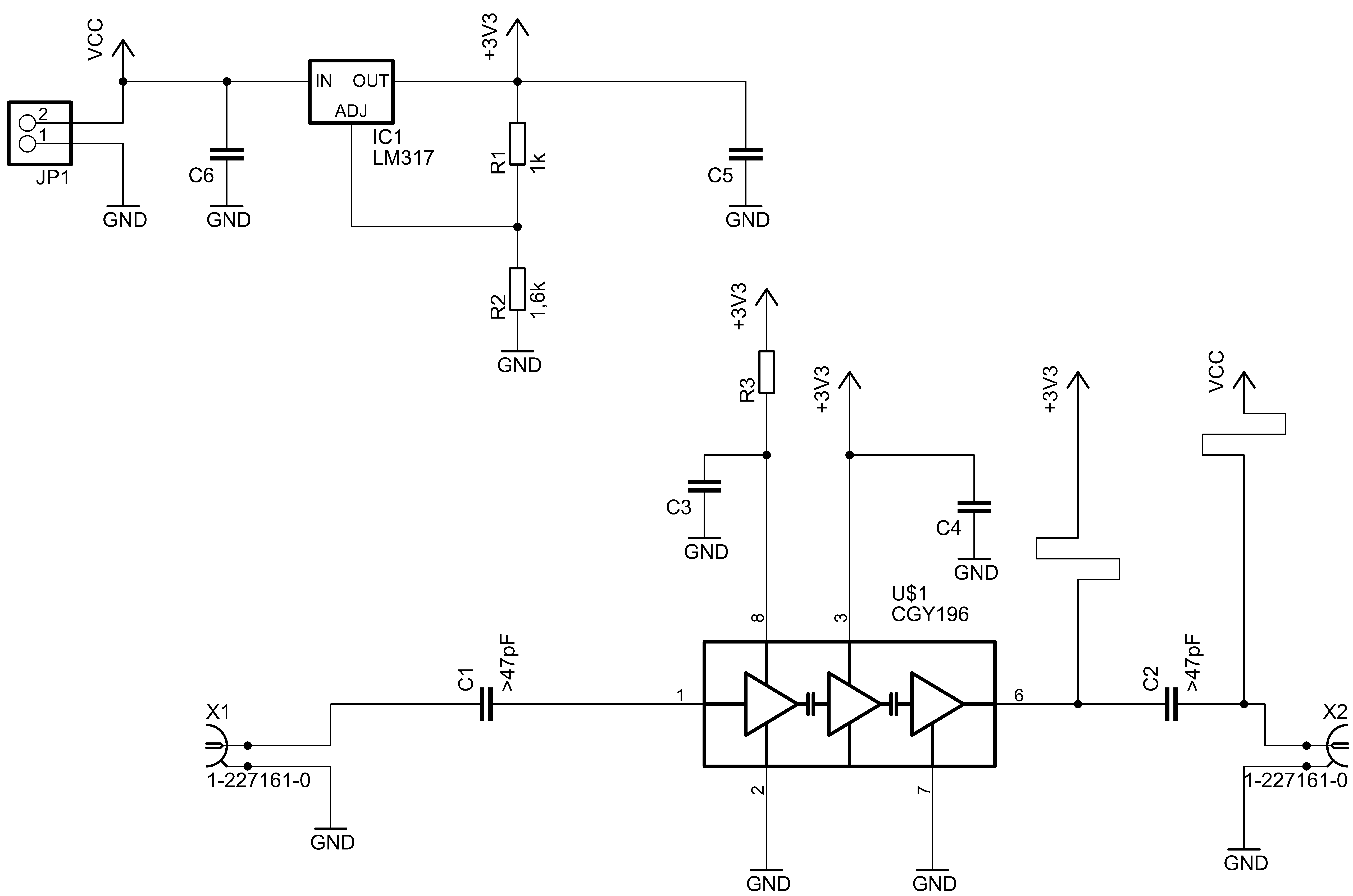
Von einem OM bekam ist ein ATV Modul zu Verfügung gestellt. Von einem Kollegen eine WLAN Antenne. Vom Flohmarkt hatte ich Kabel mit SMA Anschlüssen.
Verbunden ergibt das einen ATV Sender, der gerade so ausreicht um den Hausberg zu erreichen. Jedoch unter Dach reicht die Feldstärke nicht aus, bzw. es kommt ja noch zusätzliche Kabeldämpfung hinzu.
Also muss ein kleiner TX-Verstärker her. Von Ebay erhielt ich MMICs CGY196. Diese auf einer kleinen Platine ergeben einen kleinen Nachbrenner für den 20mW Ausgang.
